# 【从0带做】助农扶贫系统
作者:武哥聊编程 (opens new window)
公众号:武哥聊编程 (opens new window)
获取链接:https://www.javaxmsz.com/projectDetail?id=8 (opens new window)
# 一、项目功能视频
# 二、项目在线体验地址
体验地址(请电脑端浏览器访问):http://1.116.119.235:86 (opens new window)
系统管理员账号:admin 123456
用户账号: zhangsan 123456
线上环境,为了不影响其他小伙伴的体验,部分基础数据不允许修改。
# 三、项目技术栈
前后端分离
后端:Springboot2 + Mybatis
前端:Vue2 + ElementUI
数据库: MySQL
版本要求:
jdk1.8,MySQL 5.7或者8,node.js环境16版本,maven版本建议3.8及以上,navicat建议不低于16
数据库表:12张表
难度系数:⭐⭐⭐⭐⭐
# 四、项目功能描述
# 1. 系统管理员
登录、个人信息、修改密码、管理后台管理系统所有数据
扶贫资讯:管理扶贫资讯信息,可以进行富文本编辑(富文本支持图片),资讯发布、修改和删除
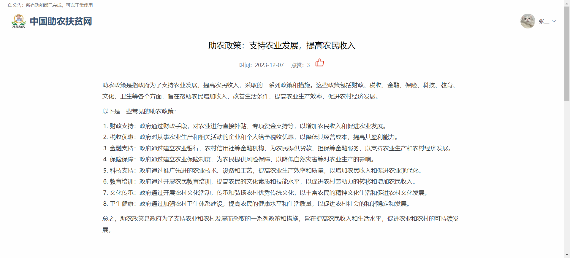
扶贫政策:管理扶贫政策信息,可以进行富文本编辑(富文本支持图片),政策发布、修改和删除,扶贫政策支持评论
农家乐信息:管理平台农家乐信息,支持主图、可以进行富文本编辑(富文本支持图片),农家乐发布、修改和删除,支持评论
扶贫商品:管理平台的扶贫商品,支持图片、支持用户下单购买
商品订单:管理平台用户下单的扶贫商品订单,支持发货操作
贫困户申请:审核平台用户提交的贫困户申请
扶贫项目申请:审核平台用户提交的扶贫项目申请(主要是一些农家乐),审核通过后,管理员可以在农家乐模块发布该农家乐信息
管理员信息:管理管理员的信息
用户信息:管理平台用户信息
系统公告:管理平台系统公告
# 2. 用户
注册、登录、个人信息、修改密码、查看系统公告
前台首页:轮播图动态展示农家乐信息,可点击进入查看;扶贫政策、扶贫资讯、助农商品等
扶贫政策:用户可以通过首页链接点击进入查看扶贫政策信息,支持评论、支持点赞
扶贫资讯:用户可以通过首页链接点击进入查看扶贫资讯
魅力农家乐:用户可以点击首页农家乐链接进入农家乐详细介绍页查看,支持评论留言
优质农产品:用户可以在首页助农商品区购买平台的助农商品
订单管理:用户可以查看自己在平台购买的助农商品,支持确认收货
历史点赞:用户可以查看自己对扶贫政策的点赞情况
我的申请:分为贫困户申请和扶贫项目申请,通过tab切换,在前台提交资料(支持文件上传)到平台,等待管理员审核。
模拟充值:用户余额不足的时候,无法购买助农商品,需要在个人中心进行充值
# 五、项目创新点
- 富文本编辑器的使用,支持格式的调整,富文本内部图片上传
- 真实的点赞和取消点赞的设计,不同icon的渲染
- 巧妙的数据关联设计(主要是体现在点赞这个功能)
- 模拟充值(非真实充值)对下单流程和余额实现了闭环
- 首页的设计(参考国内某个扶贫助农网站开发的)整体样式比较正式
# 六、页面关键截图
# 1. 登录页面

# 2. 前台页面
首页:
扶贫资讯:
扶贫政策:
贫困户申请
扶贫项目申请
我的订单:

# 3. 管理系统页面
扶贫资讯:
扶贫政策
农家乐信息:
政策评论:
扶贫商品:
商品订单:
贫困户申请
扶贫项目申请
